Err

Audin - Distribution de fournitures en automatisme industriels
Paiement 100% sécurisé
Livraison express
Contact

C40E-1804CB010

SICK
Code fabriquant : 1018825
Code AUDIN : A0061289
Disponible sous 15 jours

Barrage immatériel de sécurité


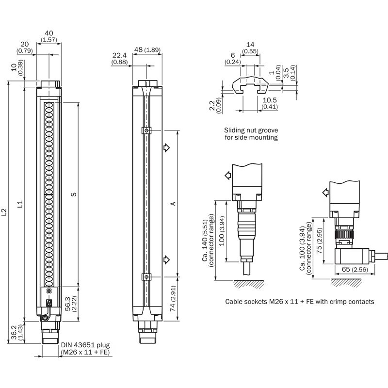
Barrage immatériel de sécurité; Type: Type 4; Pièce du système: Récepteur; Portée typique: 0 m ... 21 m; Résolution: 40 mm; Hauteur du champ de protection: 1.800 mm; Raccordement du système: Connecteur mâle Hirschmann M26, 12 pôles; Section du boîtier: 48 mm x 40 mm; Indice de protection: IP65 (EN 60529); Température de service: 0 °C ... +55 °C; Sécurité: Type 4 (CEI 61496-1), SIL 3 (CEI 61508), Catégorie 4 (EN ISO 13849), PL e (EN ISO 13849); Série: C4000 Advanced
4600g
Barrage immatériel de sécurité
• Type: Type 4
• Pièce du système: Récepteur
• Portée typique: 0 m ... 21 m
• Résolution: 40 mm
• Hauteur du champ de protection: 1.800 mm
• Raccordement du système: Connecteur mâle Hirschmann M26, 12 pôles
• Section du boîtier: 48 mm x 40 mm
• Indice de protection: IP65 (EN 60529)
• Température de service: 0 °C ... +55 °C
• Sécurité: Type 4 (CEI 61496-1), SIL 3 (CEI 61508), Catégorie 4 (EN ISO 13849), PL e (EN ISO 13849)
• Série: C4000 Advanced



Généralités


Barrages immatériels de sécurité C4000 Advanced
Plus de productivité et sécurité des machines renforcée

Le barrage immatériel de sécurité C4000 Advanced protège efficacement les points dangereux et les zones dangereuses. Les fonctions de masquage intégrées autorisent la présence d'objets définis dans le champ de protection, comme des câbles ou des tables de travail, tout en assurant la sécurité de l'opérateur. La mise en cascade de plusieurs systèmes offre à l'utilisateur une flexibilité accrue pour son application spécifique. Les fonctions telles que le verrouillage de redémarrage et le contrôle des contacteurs commandés facilitent l'intégration dans les machines. Différents adaptateurs de fixation et une gamme d'accessoires intelligents permettent une grande flexibilité de montage. L'alignement et le diagnostic rapides sont assurés par l'intermédiaire de l'afficheur à 7 segments. Le C4000 Advanced protège efficacement les machines au niveau de sécurité optimal PL e. Les hauteurs de champ de protection disponibles sont comprises entre 300 mm et 1.800 mm.

Caractéristiques


• Type 4 (CEI 61496), SIL3 (CEI 61508), PL e (EN ISO 13849)
• Plusieurs types de masquage des objets : fixe, mobile ou apprentissage
• Afficheur à 7 segments
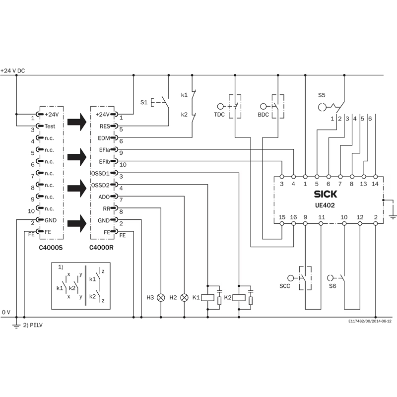
• Mode cadencé avec unité d'évaluation UE402
• Contrôle des contacteurs commandés (EDM) et verrouillage de redémarrage (RES)
• Codage des faisceaux pour une affectation précise du système
• Configuration et diagnostic par PC
• Mise en cascade jusqu'à trois systèmess